首 页
|
信息公开制度
|
信息公开指南
|
信息公开清单
|
信息公开专栏
|
信息公开申请
|
信息公开年报
基本信息
学校简介
学校章程
规章制度
教职工代表大会工作
学术委员会工作
学校发展规划
年度工作计划
招生信息
招生章程
招生计划
考生录取信息查询
招生咨询及申诉
招生监督举报
财务资产及收费信息
财务管理制度
资产管理制度
财务公开
招标及采购
收费情况
资产经营
受捐情况及管理
收费管理
人事师资信息
教师数量及专业技术职务等级设置
校级领导干部因公出国(境)情况
岗位设置管理与聘用办法
校内中层干部任免
人员招聘信息
教职工争议解决办法
教学质量信息
教学管理
毕业生就业工作
毕业生就业情况
本科教学质量报告
艺术教育发展报告
毕业生就业质量年度报告
学生管理服务信息
学籍管理
学生申诉办法
学生奖励处罚办法
学生奖助管理办法
学风建设信息
学风建设机构
学风建设
学术不端行为查处
学位学科信息
授予学士学位的基本要求
拟新增学位授权学科或专业学位授权点的申报及论证材料
对外交流与合作信息
对外交流与合作
中外合作办学情况
外籍教师管理
留学生管理
其他信息
应急预案
巡视及整改情况
其他
信息公开专栏
基本信息
学校简介
学校章程
规章制度
教职工代表大会工作
学术委员会工作
学校发展规划
年度工作计划
招生信息
招生章程
招生计划
考生录取信息查询
招生咨询及申诉
招生监督举报
财务资产及收费信息
财务管理制度
资产管理制度
财务公开
招标及采购
收费情况
资产经营
受捐情况及管理
收费管理
人事师资信息
教师数量及专业技术职务等级设置
校级领导干部因公出国(境)情况
岗位设置管理与聘用办法
校内中层干部任免
人员招聘信息
教职工争议解决办法
教学质量信息
教学管理
毕业生就业工作
毕业生就业情况
本科教学质量报告
艺术教育发展报告
毕业生就业质量年度报告
学生管理服务信息
学籍管理
学生申诉办法
学生奖励处罚办法
学生奖助管理办法
学风建设信息
学风建设机构
学风建设
学术不端行为查处
学位学科信息
授予学士学位的基本要求
拟新增学位授权学科或专业学位授权点的申报及论证材料
对外交流与合作信息
对外交流与合作
中外合作办学情况
外籍教师管理
留学生管理
其他信息
应急预案
巡视及整改情况
其他
当前位置:
信息公开
>>
信息公开专栏
>>
基本信息
>>
学校发展规划
>>
正文
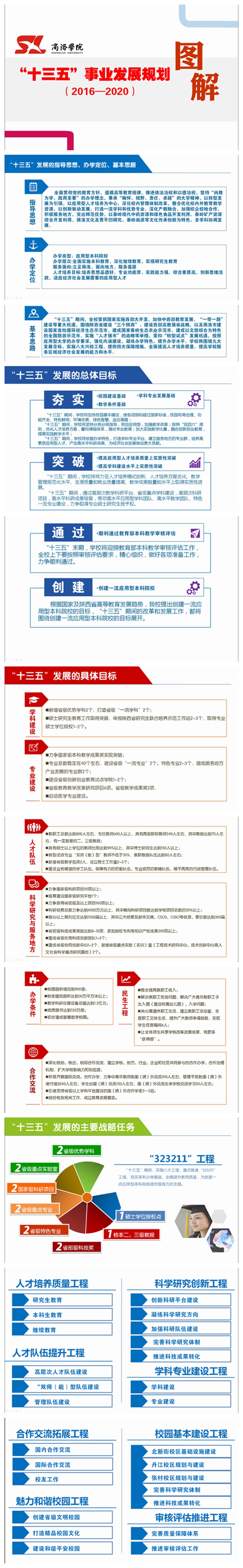
图解《商洛学院“十三五”事业发展规划》
2017-10-30 20:29
【
关闭窗口
】
版权所有:商洛学院
Copyright © 2016-2017 陕ICP备05008918号 地址:陕西省商洛市北新街10号 邮编:726000